首页
城事
论坛
房产
家居
汽车
美食
旅游
教育
健康
婚嫁
亲子
兴趣
登录
注册
我的空间
我的消息
我的收藏
我的好友
我的相册
帐号设置
退出登录
当前位置:
»
论坛
›
互动大丰
›
城事民声
›
帖子
惜败!大丰队止步盐城市足球超级联
众志成城!盐城全力筑牢“盐马”赛
盐城市足球超级联赛大丰赛区“足够
[ 城事民声 ]
三龙镇:缅怀革命先烈 传承红色基因
[ 城事民声 ]
三龙镇人大讲堂宣讲全国两会精神
[ 城事民声 ]
盐城市大丰区人大常委会任免名单
[ 城事民声 ]
大中街道三项举措化解群众“急难愁盼”
[ 城事民声 ]
大桥镇守牢耕地红线 筑牢粮安根基
返回列表
发帖
[身边事]
【大丰】关于明确机动车停车服务收费管理政策有关问题...
[复制链接]
查看:
31548
|
回复:
0
hpeux
hpeux
当前离线
积分
269
64
主题
6
回帖
269
积分
中级会员
中级会员, 积分 269, 距离下一级还需 231 积分
中级会员, 积分 269, 距离下一级还需 231 积分
积分
269
发消息
发表于 2019-8-15 14:35:11
|
显示全部楼层
|
阅读模式
来自
广东
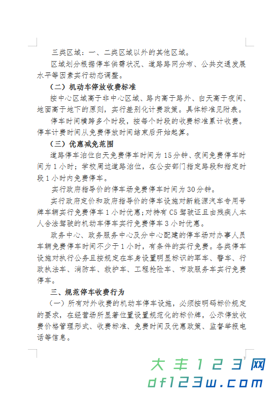
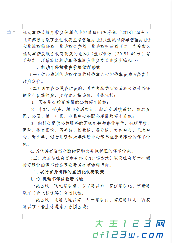
关于明确机动车停车服务收费管理政策有关问题的通知
回复
使用道具
举报
返回列表
发帖
高级模式
B
Color
Image
Link
Quote
Code
Smilies
您需要登录后才可以回帖
登录
|
立即注册
本版积分规则
发表回复
回帖后跳转到最后一页
精选推荐
惜败!大丰队止步盐城市足球超级
惜败!大丰队止步盐城市足球超级
众志成城!盐城全力筑牢“盐马”
盐城市足球超级联赛大丰赛区“足
丰华街道人大:倾听民声 履职尽
草堰镇草莓丰产丰收“酿甜蜜”
三龙镇:一碗汤圆暖人心
开学季:以党员初心传温暖,以好
大丰草庙镇开展全民阅读活动
江苏网络警察报警平台
经营性网站备案信息
盐城市公安局网监备案
不良信息举报中心
返回顶部
关注微信
返回列表
扫一扫,关注我们
下载APP客户端