首页
城事
论坛
房产
家居
汽车
美食
旅游
教育
健康
婚嫁
亲子
兴趣
登录
注册
我的空间
我的消息
我的收藏
我的好友
我的相册
帐号设置
退出登录
当前位置:
»
论坛
›
互动大丰
›
城事民声
›
帖子
惜败!大丰队止步盐城市足球超级联
众志成城!盐城全力筑牢“盐马”赛
盐城市足球超级联赛大丰赛区“足够
[ 城事民声 ]
三龙镇:缅怀革命先烈 传承红色基因
[ 城事民声 ]
三龙镇人大讲堂宣讲全国两会精神
[ 城事民声 ]
盐城市大丰区人大常委会任免名单
[ 城事民声 ]
大中街道三项举措化解群众“急难愁盼”
[ 城事民声 ]
大桥镇守牢耕地红线 筑牢粮安根基
返回列表
发帖
[报料]
盐城一协会办“证”谋利,律师解读:违法
[复制链接]
查看:
26461
|
回复:
0
大丰123网
大丰123网
当前离线
积分
4829
1412
主题
11
回帖
4829
积分
管理员
积分
4829
发消息
发表于 2025-4-3 15:42:10
|
显示全部楼层
|
阅读模式
来自
江苏盐城
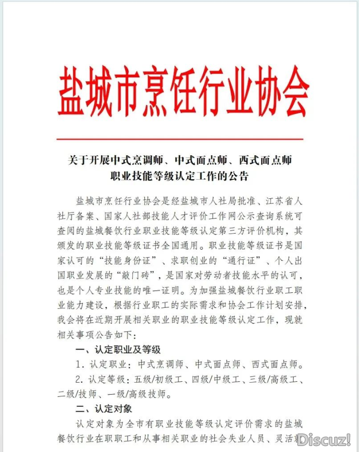
近年来,中式烹调师、中式面点师、西式面点师等职业资格证书已被国家取消。
如下图↓
但盐城烹饪行业协会仍借相关部门名义,打着盐城人社局,江苏人社厅的名义大肆宣传,继续推广这些无用的证书,收取相关费用,误导从业者。这种“考证经济”不仅浪费学习者的时间和金钱,更对盐城餐饮行业的实际发展毫无助益。
如下图↓
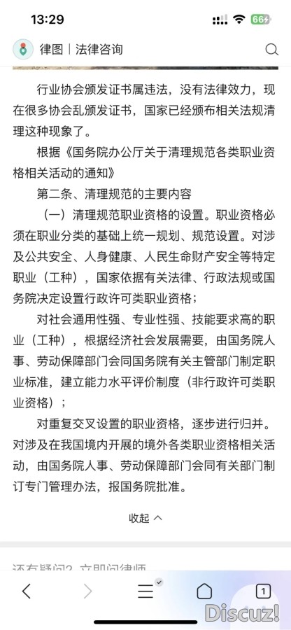
国家明文规定:
有关单位开展的评价活动所发证书或在商业宣传时假借行政机关名义、违规使用国徽和行政机关标志、违规使用“中华人民共和国”“中国”“中华”“国家”“全国”“职业资格”“人员资格”“职业技能鉴定”“包过”“保过”等字样的,限期整改并依法给予行政处罚;情节严重的,移送有关部门依法处理。而盐城烹饪协会以上宣传违反了相关规定,虚假宣传误导餐饮从业者。作为一个民间组织,盐城有些烹饪协会本应推动本地餐饮文化的传承与创新,却热衷于举办流于形式的烹饪大赛,今天弄一个某鹤怀大赛,明天又搞一个生态园大赛,全是不适用的中看不中吃的比赛菜,最后全获金牌,皆大欢喜,懂的都懂。烹饪协会更以各种名义,打着某些部门继续推广这些无效证书,误导从业者,甚至收取各种费用谋利。这种“考证经济”不仅浪费资源,更让真正有志于餐饮发展的厨师陷入无谓的资质内耗。既无行业影响力,也无实质贡献,对盐城的餐饮发展毫无帮助。
相比之下,真正为盐城餐饮做出贡献的是像盐城山芋腔苏北菜和盐城八大碗这样的企业:
盐城山芋腔苏北菜、深耕本土风味,致力于将地道盐城菜推向全国,让更多人了解苏北美食文化;盐城八大碗,则专注于传统宴席菜的现代化呈现,成为盐城美食的一张名片。小编更希望这些真正能懂餐饮的人能担任协会负责人,共同推动盐城餐饮行业的更好发展,更好助力盐城的文旅产业……
更令人质疑的是:
盐城烹饪协会的某些负责人甚至之前从未从事过餐饮行业,不懂餐饮,却占据重要职位,外行指导内行,导致协会缺乏专业性和行业洞察力。如果协会真的希望服务盐城餐饮业,就应该停止无意义的证书推销和毫无意义的各种烹饪赛,转而支持本土餐饮品牌的发展,推动行业标准化、品牌化,而非沉迷于形式主义的活动。
盐城餐饮需要的是实干家,而不是空谈者。
希望盐城烹饪协会能认清自身责任,真正为行业赋能,而非继续消耗从业者的信任,更希望盐城的人社部门和商务部门对盐城烹饪行业协会的这种误导大家考证的行为加以纠正与规范!!!
回复
使用道具
举报
返回列表
发帖
高级模式
B
Color
Image
Link
Quote
Code
Smilies
您需要登录后才可以回帖
登录
|
立即注册
本版积分规则
发表回复
回帖后跳转到最后一页
精选推荐
惜败!大丰队止步盐城市足球超级
惜败!大丰队止步盐城市足球超级
众志成城!盐城全力筑牢“盐马”
盐城市足球超级联赛大丰赛区“足
丰华街道人大:倾听民声 履职尽
草堰镇草莓丰产丰收“酿甜蜜”
三龙镇:一碗汤圆暖人心
开学季:以党员初心传温暖,以好
大丰草庙镇开展全民阅读活动
浏览过的版块
家居装修
江苏网络警察报警平台
经营性网站备案信息
盐城市公安局网监备案
不良信息举报中心
返回顶部
关注微信
返回列表
扫一扫,关注我们
下载APP客户端